Sorry, www.ridge.co.uk is not supported by Internet Explorer.
The potential issues with Reinforced autoclaved aerated concrete (RAAC) construction continue to make headlines. The extent of buildings with RAAC and therefore the associated risk of failure is not limited to schools and hospitals.
We have experience across our UK offices and have set up a task group to share knowledge and best practice in development of remedial schemes.
The new advice from the Department for Education (DfE) to schools is to close those affected buildings immediately, and although this advice has not been extended to other sectors, building owners and occupies are right to be concerns and look to take action.
RAAC is a lightweight form of concrete. The Standing Committee on Structural Safety (SCOSS) has noted that: “Although called “concrete”, (RAAC) is very different from traditional concrete and, because of the way in which it was made, much weaker.


Source: Department for Education, Reinforced Autoclaved Aerated Concrete (RAAC): Identification guidance August 2023
Further guidance on RAAC, its construction and defects can be found in the following locations:
IStructE RAAC Study Group guidance:
Reinforced Autoclaved Aerated Concrete (RAAC) panels: Investigation and assessment
Reinforced Autoclaved Aerated Concrete (RAAC) Investigation and Assessment – Further Guidance
Local Government Association:
Information on Reinforced Autoclaved Aerated Concrete (RAAC)
CROSS Report 908:
Failure of RAAC planks in schools
RAAC was used in schools, colleges and other building construction from the 1950s until the mid-1990s. It may therefore be found in any school and college building (educational and ancillary) that was either built or modified in this time period.
Ridge already has experience within the structural engineering team of undertaking surveys and designing remedial works within schools, NHS buildings, and other privately owned buildings.
This experience includes detailed assessments up to Department for Education (DfE) Stage 4, and production of detailed remedial and replacement schemes for tender to contractors.

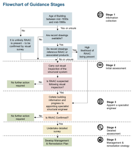
Source: Department for Education, Reinforced Autoclaved Aerated Concrete (RAAC) Estates guidance December 2022
The guidance confirms that Stage 4 should be undertaken by the consultant structural engineer. This should be a engineer chartered with either the Institution of Structural Engineers (IStructE) or Institution of Civil Engineers (ICE). Ridge have been included on the list provided by the IStructE showing Chartered or Incorporated IStructE Members who have experience of working with RAAC panels.
As discussed above it is important to note that RAAC is not just limited to schools, it includes hospitals, leisure centres, government / public building, and many privately owned buildings that might have been modified or built since 1950 through to early 90’s. Ridge are involved helping private clients who own offices and shopping centres where the construction method for the roofs is unclear.
Whilst the guidance to schools is to have a level 4 survey in all suspected buildings, where this guidance is not applicable it should be good practice for building owners and operators to start on the path through the stages. These early stages do not need to be undertaken by a structural engineer, and can also be done by a suitable qualified and experienced building surveyor.

Source: Department for Education, Reinforced Autoclaved Aerated Concrete (RAAC) Estates guidance December 2022
For those buildings that have RAAC confirmed and have completed Stage 4, the development of management and remedial solutions will likely need further input from a range of parties. Ridge also has the experience to assist with this, from project management, cost consulting, and Health and Safety advice.
For any building with public safety management advice can be critical to ensure the safety of users. We can look at practical ways to safely use the school and minimise the impact on learning.
If you need any support regarding RAAC please email our RAAC email address: RAAC@ridge.co.uk and a member of the team will be able to help you.
Thank you for signing up. We look forward to sharing updates with you